
股票十大配资平台
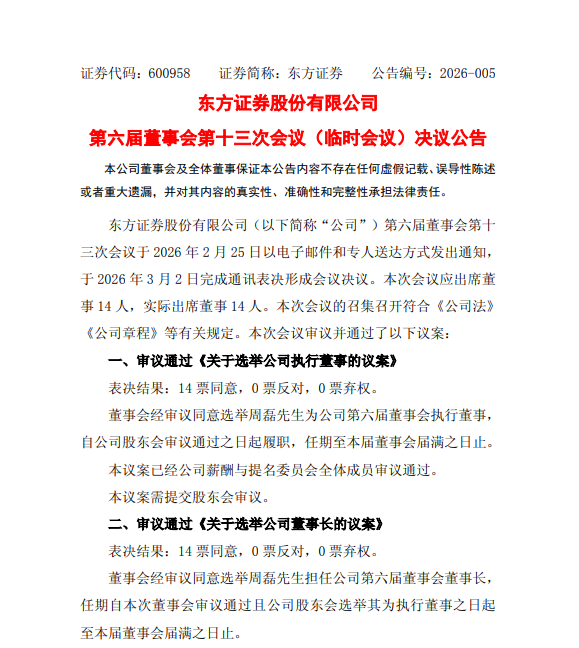
3月2日晚,东方证券发布董事会决议公告,选举周磊为公司董事长、执行董事和董事会战略与可持续发展委员会主任委员、薪酬与提名委员会委员,均自公司召开临时股东会审议通过选举其为公司执行董事之日起履职。

公开信息显示,周磊出生于1978年7月,现年47岁,拥有工商管理硕士研究生学历、经济师职称。周磊现任申能(集团)有限公司副总经理、东方证券党委书记,具有丰富的金融和投资管理工作经验,企业经营管理和市场化业务开拓能力强,熟悉金融及证券业务有关法律、行政法规和规章制度。
此外,周磊曾任上海国际信托投资公司投资银行部业务员,上海国际集团资产经营公司融资安排部项目经理、经理,上海国际集团资产管理公司融资安排总部总经理、副总监,上海爱建信托副总经理、风险合规负责人、总经理,上海国有资产经营有限公司副总经理、总经理、党委书记、董事长,上海国际集团投资总监、副总经理等职。
今年1月底,东方证券发布年度业绩预增公告称,2025年公司抓住资本市场发展机遇,主动服务实体经济发展和社会财富管理,稳健经营与提质增效双轮驱动,经营发展呈现良好态势。2025年,公司实现营业收入153.4亿元,归母净利润56.2亿元,分别同比增长26.0%和67.8%。
券商中国记者了解到,今年是东方证券新三年(2025—2027年)战略规划承上启下的关键一年。随着新任董事长的到任,东方证券将坚持金融报国使命,立足服务国家战略和上海发展全局,坚持一张蓝图绘到底,科学谋划公司“十五五”时期发展目标和实施路径,增加公司的核心功能和核心竞争力,努力打造一流现代投资银行。
责编:杨喻程
排版:汪云鹏
校对:王朝全
百万用户都在看
触发熔断!这国股市,突然暴跌!刚刚,伊朗强硬表态!
恐涨130%!威胁升至最高!霍尔木兹,传来最新消息!
特朗普发声!美国宣布,发动新一轮袭击!
伊朗,使用新武器!券商分析师,路演排满!周末火速解读!
重大信号!A股,集体公告!最牛净利大增超745%,“寒王”战报来袭
违法和不良信息举报电话:0755-83514034
邮箱:bwb@stcn.com

涨配资网站提示:文章来自网络,不代表本站观点。